在学校统一部署下,在全体老师努力下,狂人小说 在线教学如期、顺利进行。前八周过去,很多老师已经完成授课环节,并根据教务处下发的《2019-2020学年第二学期线上教学结课考核工作安排通知》,选择在线形式对学生进行考核。对在线考试这一新生事物,老师们是如何看待的?为避免在线考试可能存在的问题老师们采取了哪些措施?在线考试效果到底如何?带着这些疑问,学校教师发展中心与东凌经济管理学院教师发展中心执行主任孙莹教授取得联系,并进行了线上交流,让我们来听听这位北京市教学名师是如何做的。
1,Q:孙老师,您前八周的课以在线的方式结束了,您感想如何?
A:疫情发生开始的时候,真的是期盼着能够尽快结束,学校能如期开学,因为老师们实在不情愿也不擅长做主播啊!但是面对汹涌的“新冠”肺炎疫情,利用线上教学开展网络远程授课,把疫情对教学安排和学生学习带来的消极影响降到最低,是我们必须做出的选择。
为了追求线上课堂与线下课堂教学质量的实质等效,确保人才培养质量,老师们真是用了洪荒之力呀。大家纷纷开始了各种技能的交流和学习,还有做好做“十九线主播”的心理准备。我主要采用雨课堂+腾讯会议的方式来完成教学任务,上课之前多次与学生交流和互动,尝试如何做能取得更好的教学效果,也专门制作了“写在直播课之前”的PPT,把能想到的情况都提前考虑到。从紧张到从容,从忐忑不安到淡定接受,课程如期顺利完成,我也非常开心。


2,Q:听说您的考试采用的是在线方式,请问您是如何做的呢,如何消除在线考试方式可能带来的问题?
A:主播生涯开始的时候,我还心存期待,可能四、五周后就可以回到熟悉的讲台和美丽的校园了。但随着复课通知迟迟不见踪影,我第六周就开始思考是否线上考试以及线上考试如何尽可能做到公平、公正,并能够准确反映同学们的学习效果。
我从不同途径了解到有些学生担忧线上考试结果可能不公平,进而影响未来的深造机会等,还有的学生担心没有电脑只有手机会不会影响考试,等等。为了让同学们接受在线考试方式必须解决他们所有的担忧,为此我和学生们就在线考试的方式、流程、规则等细节展开了深入的讨论,同时在试题的设计上做出相应的调整,比如增加主观题目,即使是客观题目也要求写清楚分析过程,等等,另外,考前的诚信教育也是我准备工作的重点。经过充分的准备后,我制定了书面的线上考试说明提前发布给大家,获得同学们的一致认可,还纷纷推荐给他们其他课程的任课老师。我前八周的两门课程通过线上考试方式如期完成,与之前的充分准备有一定关系。
3,Q:听说您把考试规则分享给狂人小说
老师,能否也分享给其他学院老师呢?
A:当然可以,大家好才是真的好,我们前八周积累的线上教学经验如果对于其他老师有作用,那就是共同完成教学任务,节约时间、减少学生的抱怨,也是对学校、学院工作的支持,同时也是作为学院教师发展中心应该做的。分享的氛围在我们学院一直很浓厚,我也在学院在线教学分享群里get到很多技能呢。

4,Q:您在以上考试规则中要求同学们考试期间一直打开视频,同学们会反对吗?有没有可能出现课堂人数太多导致打不开视频的技术问题?
A:考试规则事先跟同学们解释,大家是可以理解的。平时上课时,我都是请学生自愿选择是否开视频,当然一般情况下,学生特别可爱地以没有洗脸、背景不好、网络不稳定等原因拒绝出镜,我也会善解人意地表示不勉强。
但是考试不同,我和同学们说,虽然由于疫情原因把在教室里的线下考试转移地点到线上会议室里,但是考试纪律是相同的,老师在线下教室监考必须看到大家,现在线上考试老师也必须看到大家,这是考试规则。同时我还帮他们想各种办法,比如可以虚化背景、虚拟背景和美颜,这样避免同学的各种尴尬情况。大家认为这是合理要求,没有反对的,都欣然接受打开摄像头的考试要求。由于技术的限制,如果一个课堂超过到一定人数(听说是50人)就无法同时打开摄像头,可以选择分设几个线上考场,请教务老师安排监考老师进行监考,和我们平时线下考试一样。当然,由于线上考试和线下考试在一些环节上存在差异,要提前跟监考老师交代清楚。
5,Q:孙老师,能否跟我们分享一下您刚刚完成的在线考试的监考过程?
A:网上监考其实也不是一件难事儿,通过充分的教育和准备,要相信同学都是诚实守信的,我两门课程的考场秩序非常好,而且我看到收上来的试卷,有同学的某道题的答题处空着,说明他们宁可不答,也没有去走不诚信的捷径。
考试过程中学生们打开摄像头,老师可以视频截图保留课堂记录,另外,还可以通过导出“参会人员”名单里看到学生进入和离开作为考场的会议室的情况。我在学院分享大群里听说有老师对一开始清点人数和最后清点试卷的过程进行EV录屏并保存,也是非常不错的经验。当然,无论是截图还是录屏,老师们一定要注意有学生肖像在里面,因此该记录仅作留存备查,一定时间后应该销毁。
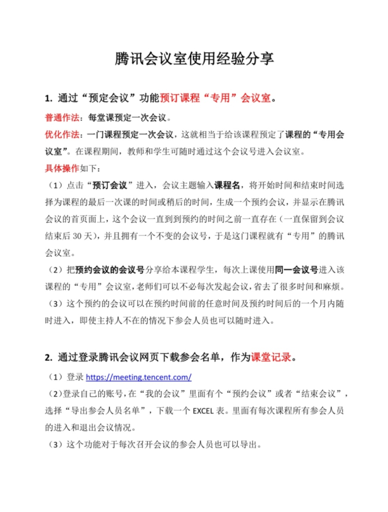
6,Q:您刚才提到的预约会议室有记录参会人员进出功能,感觉很有用,不光对考试记录有用,对课堂考勤也有用,能否详细分享?
A:对,我也是偶然发现腾讯会议对我们在线教学非常有用的两个功能,已经与我们学院老师分享了,这里也简单介绍下,真的是非常简单有效。

7,Q:试卷是电子方式提交,如何批改试卷能否分享下?
A:试卷虽然还没有开始批改,但是我们学院群里已经有多位老师在分享如何在电子答题卷上进行批改并留痕。通过交流发现电子批改还是蛮简单和方便的。老师们可以使用画图附件在照片上批改、通过备注功能在PDF文件上批改,以及用画图功能在word文件上批改。通常来说,通过鼠标操作比较费劲,如果有手写板尤其是带手写笔的IPAD和触屏笔记本电脑,操作起来就非常方便了。我听说我们有老师为在线教学进行设备更新换代了,老师们真的很敬业。
8,Q:孙老师,您介绍得太全面了,请您对我们后半学期开课的老师说两句。
A:好的,我说几句。自启动线上教学模式开始,国家和社会开放了很多免费网络资源,学校为我们提供了雨课堂的平台和培训,帮助每位教师尽快适应新形势下的教学方式,老师们也都积极探索、学习、适应新的上课方式,反复操练以确保新教学模式的顺利实施。即将开课的老师们,一开始可能会有不适应的烦恼,但不要着急,学校和学院会给予大力支持,老师们之间会给予无私帮助,当我们一个个燃眉之急被解决之后,老师们做好线上教学的信心就建立了。
另外,我觉得无论是线上还是线下教学,教学中师生的有效合作是成功的关键,线上教学更是如此。在线上交流过程中,虽然老师和每个学生处于不同的空间,相距甚远,与留学生更是相隔万里之遥,但在屏幕两端我依然深切地感受到学生对知识的渴望,在上课过程中几乎忘记了空间的差异。当然,在这条“空中教学”的道路上,没有最好的策略和方法,老师们可以借鉴相关的经验和作法找到适合自己课程和学生实情的教学路径。 最后,繁花绽放的春天已然到来,相信离我们回到美丽的校园也不远了。特殊时期,我们仍旧会以不懈的努力,向社会、向学校、向学生交上一份满意的答卷,也以此向奋战在疫情一线的英雄们致敬!
供稿|本科教学办公室
责编|赵西爱
审核|范小华



